灵芝(Ganoderma lingzhi)是传统名贵食药用大型真菌,三萜类次级代谢物是灵芝的关键药效成分;灵芝三萜的生物合成调控机制是需要解决的重要科学问题。前期已发现活性氧,钙信号及磷脂酶D(PLD)介导脂信号分子磷脂酸(PA)等参与调控灵芝三萜生物合成(Liu YN, et al., Environmental Microbiology, 2017;Liu YN, et al., Mycologia,2019),但这些信号分子的下游信号,以及直接调控灵芝三萜生物合成的转录因子尚不清楚。
我院微生物生理代谢与绿色发酵团队,从转录因子SREBP着手,通过灵芝全基因测序与解析、DNA亲和纯化测序和EMSA等技术,揭示了SREBP直接调控灵芝三萜合成的靶基因;通过RNA-Seq和代谢组学,结合遗传学和分子生物学方法,阐明了转录因子SREBP直接调控灵芝三萜和脂质生物合成的分子机制。成果以“The bHLH-zip transcription factor SREBP regulates triterpenoid and lipid metabolisms in the medicinal fungus Ganoderma lingzhi”为题,作为期刊2023年第1篇论文发表在Nature旗下期刊《Communications Biology》(中科院 生物学1区Top)。刘勇男副教授为论文第一作者,刘高强教授为通讯作者。

▲转录因子SREBP调控灵芝三萜和脂质合成机制示意图及在线发表截图
基于前期已发现的PLD介导PA参与调控灵芝三萜生物合成,以及已揭示的转录因子SREBP调控灵芝三萜生物合成的分子机制,团队进一步采用PA-beads串联LC-MS/MS技术,GST-pull down和免疫共沉淀串联脂质组学,揭示了PA与mTOR蛋白互作,并通过构建基因突变体,运用WB,EMSA和靶向三萜代谢组等技术,阐明了PLD介导的PA通过直接激活mTOR蛋白,进而促进SREBP激活三萜合成靶基因转录,从而调控热诱导的灵芝三萜合成的信号转导通路。成果以“Phosphatidic acid directly activates mTOR and then regulates SREBP to promote ganoderic acid biosynthesis under heat stress in Ganoderma lingzhi”为题,再次发表在Nature旗下生物学期刊《Communications Biology》。刘勇男副教授为论文第一作者和通讯作者,刘高强教授为通讯作者。



▲图 模式图展示PLD、PA、mTOR和SREBP调控热诱导灵芝三萜生物合成的分子机制
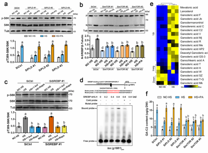
主要结果和图表:
研究采用DAP-Seq技术,全基因组范围鉴定了SREBP互作DNA,找得了1144个SREBP潜在调控靶基因,并采用EMSA验证了10个靶基因启动子DNA与SREBP蛋白互作。构建灵芝SREBP过表达菌株,Western-blot分析显示,过表达菌株中SREBP蛋白水平显著上调,并且细胞核形式的SREBP蛋白含量显著增加。转录组分析发现,过表达SREBP菌株中有2152个显著上调基因,其中177个是SREBP靶基因。过表达SREBP导致显著上调基因富集在三萜骨架、固醇、甘油脂和磷脂合成等代谢通路,采用qRT-PCR验证了与三萜和脂质合成相关且显著上调的SREBP靶基因;并且,过表达SREBP中上调的靶基因可以通过外源添加SREBP抑制剂Fatostatin恢复到野生型菌株水平。靶向三萜和脂质代谢组分析发现,与野生型菌株相比,SREBP过表达菌株中三萜合成中间代谢产物3,5-二羟基-3-甲基戊酸和羊毛甾醇以及17种灵芝三萜类化合物显著上调,多种甘油脂、甘油磷脂以及鞘脂含量显著提高,并且这些代谢物的上调,可以通过向SREBP过表达菌株中添加Fatostatin去除(图1)。


图1 SREBP调控灵芝三萜和脂质合成机制研究主要结果
采用PA-beads串联LC-MS/MS,鉴定了灵芝细胞中PA互作蛋白;进一步采用GST-pull down和免疫共沉淀串联脂质组学,证明PA分子,特别是34:0-PA,34:1-PA,34:2-PA,36:2-PA和36:3-PA,可与mTOR蛋白的FRB结构域在胞内和胞外互作(图2)。


▲图2 PA与mTOR蛋白互作鉴定
通过构建基因突变体,运用WB,EMSA和靶向三萜代谢组等技术,发现沉默PLD,mTOR和SREBP抑制了热诱导的灵芝三萜代谢物,添加mTOR抑制剂Rapa和PLD抑制剂1-but对SREBP沉默菌株的三萜合成没有影响。并且沉默SREBP不能抑制mTOR活性,但SREBP沉默菌株中的mTOR活性可以被mTOR抑制剂Rapa和PLD抑制剂1-but去除(图3)。

▲图3 SREBP位于PLD和mTOR蛋白下游调控灵芝三萜合成
综上,该研究阐明了PLD介导的PA通过与mTOR互作并激活mTOR活性,进而促进转录因子SREBP激活三萜合成靶基因转录,从而调控灵芝三萜合成的信号转导通路。
该研究工作得到了国家自然科学基金(31900027和32471816),湖南省科技创新团队项目(2021RC4063),湖湘青年英才(2023RC3157)等项目资助。在读研究生陈宇琳(硕),张紫娟(博),王浩锦(博),刘必扬(博)及王晓玲副教授,以及已毕业生伍逢源(硕)和田人元(本科)等参与了该研究工作。
全文链接:
https://rdcu.be/dZ89M(2024, Commun Biol)
https://rdcu.be/c2GyG(2023, Commun Biol)

当前位置:
